文献分享:多重免疫荧光助力早期乳腺癌 ICI 治疗疗效预测
发表时间:2026-01-06
背景
近年来,免疫检查点抑制剂(ICIs)在乳腺癌治疗中展现出潜在价值,但不同患者的治疗响应存在显著差异。肿瘤免疫微环境(TIME)的特征是影响 ICIs 疗效的关键因素,目前针对乳腺癌患者 PD-L1 抑制剂治疗响应的预测生物标志物仍缺乏系统且精准的界定,尤其是不同受体亚型乳腺癌的治疗响应机制差异尚未完全阐明。近年发展的新型检测技术可同步评估多种标志物并完整保留细胞原位空间关系,正被广泛应用于肿瘤免疫微环境表征与免疫相关生物标志物的挖掘,其中多重免疫荧光(mIF)技术在多种肿瘤 ICI 疗效预测中的应用价值,显著优于基因表达特征、肿瘤突变负荷及标准化 PD-L1 免疫组化检测。基于上述背景,《Multi-platform biomarkers of response to an immune checkpoint inhibitor in the neoadjuvant I-SPY 2 trial for early-stage breast cancer》这项研究,通过多重免疫荧光检测分析新辅助化疗 ± 帕博利珠单抗治疗患者肿瘤微环境中免疫细胞的密度与空间分布特征,并联合基因表达谱、反向蛋白质阵列技术,探究免疫信号通路及 DNA 修复缺陷相关的生物标志物与通路特征,最终为临床精准筛选 ICI 治疗获益人群、优化早期乳腺癌免疫治疗策略提供了重要依据。
研究方法
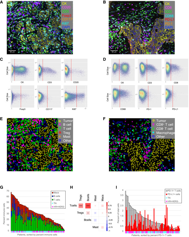
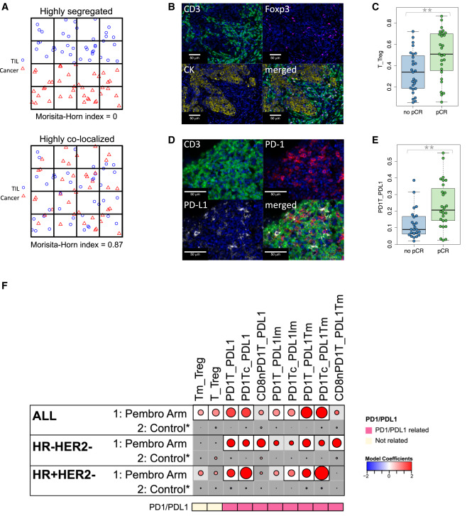
采用 Opal 7 色荧光免疫组化试剂盒,对治疗前福尔马林固定石蜡包埋肿瘤组织的 4μm 切片进行多重免疫荧光染色,经热诱导抗原表位修复(HIER)、一抗孵育、HRP 标记二抗孵育、酪酰胺偶联 Opal 荧光团显色等步骤,后续 HIER 去除结合抗体后重复染色流程,最终经 DAPI 染色和封片处理,抗体标记序列依据抗原对反复 HIER 的稳定性确定,荧光染料匹配兼顾染色强度与细胞定位以减少信号交叉。切片通过 Vectra 3.0 扫描仪成像,每例肿瘤活检样本采集 15-20 张 20 倍物镜的多光谱图像,经 inForm 定量病理软件完成光谱解混与细胞分割,为分析特定细胞表型间的空间关系,本研究借助 phenoptr、spatstat 及 divo 等 R 包开展空间点模式分析,通过将每张多重免疫荧光图像虚拟划分为 200μm×200μm 的非重叠正方形,计数每个正方形内癌细胞与免疫细胞的数量,再利用 divo R 包中的 Morisita-Horn(MH)相似性指数计算 21 组细胞类型的共定位程度 ——MH 指数取值范围为 0 至 1,0 代表 A、B 两种细胞类型高度分离。
乳腺癌组织中免疫细胞浸润的mIF鉴定
研究开发了两组多重免疫荧光检测组合用于分析治疗前活检样本的免疫细胞浸润情况,经自动门控算法完成细胞表型鉴定并生成表型图用于后续空间分析。结果显示,不同肿瘤的免疫细胞密度存在显著差异,免疫细胞占总细胞比例为 1%-68%,其中 T 细胞、B 细胞、巨噬细胞的单一占比分别为 < 1%-42%、<1%-22%、<1%-43%,且 T 细胞、B 细胞与 Treg 密度间存在显著相关性,而巨噬细胞和肥大细胞密度与这些淋巴样细胞群体无关联,同时 PD-1/PD-L1 染色水平也呈现明显异质性,PD-1+ T 细胞占总细胞比例为 < 0.04%-3.9%,PD-L1 + 细胞占比为 < 0.06%-2.6%。
免疫细胞相关生物标志物与治疗响应的关联
该研究分析了帕博利珠单抗治疗组、常规化疗对照组中不同类型乳腺癌患者的免疫细胞相关指标对治疗后病理完全缓解(pCR)的预测作用。结果显示帕博利珠单抗组中能预测治疗效果的指标远多于对照组,且不同类型乳腺癌对应的有效预测指标存在差异。具体而言,用多重免疫荧光技术检测的 20 种免疫细胞相关指标中,8 种与帕博利珠单抗组治疗效果显著正相关,包括肿瘤浸润淋巴细胞(TILs)、各类 T 细胞、两种表达 PD-L1 的细胞及 PD-L1 CPS 评分,这些指标越高肿瘤完全消失的概率越大,而对照组中仅 TILs、T 细胞、B 细胞与效果有弱关联,分析的 18 种基因相关指标中 11 种仅能预测帕博利珠单抗组的治疗效果,涵盖多种免疫细胞对应的基因特征及 PD-1、PD-L1 的编码基因,通过蛋白质检测技术检测的 11 种免疫相关蛋白中仅 HLADRPQX 蛋白与帕博利珠单抗组治疗效果相关,整体 49 种免疫相关指标中 20 种能明确预测免疫药的治疗效果,对照组仅 6 种与效果有不明确的关联,其中树突状细胞相关的基因特征预测效果最佳,肥大细胞相关的基因特征与效果呈负相关,三阴性乳腺癌中有 3 种指标能明确预测免疫药效果、8 种指标有一定关联,主要是表达 PD-L1 的免疫细胞及两种基因特征,HR+HER2 - 型乳腺癌中有 10 种指标能明确预测效果、9 种指标有一定关联,包括 HLADRPQX 蛋白及多种免疫细胞,且这些能预测免疫药效果的指标在各自对应的对照组中均与治疗效果无关联。
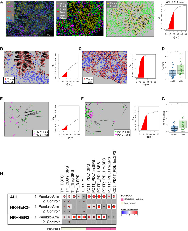
免疫细胞和肿瘤细胞的共定位与帕博利珠单抗应答的相关性
研究探究了应答者与非应答者之间,各类免疫细胞群体与肿瘤细胞或其他免疫细胞的空间邻近性差异,采用 MH指数和最近邻分布函数两种空间邻近性测量方法进行分析,结果显示 MH 指数相关指标与帕博利珠单抗治疗响应显著关联,且集中在 PD-1/PD-L1 相关细胞共定位,具有亚型特异性。
具体来说,MH 指数用于衡量两种细胞类型的共定位程度,取值范围为 0 至 1,两种细胞高度共定位时指数接近 1,高度分离时接近 0。研究计算了 21 组细胞类型的 MH 指数,其中 T 细胞与调节性 T 细胞(Tregs)的高 MH 指数与整体队列的帕博利珠单抗治疗响应显著相关,PD-1+ T 细胞与 PD-L1 + 细胞的高 MH 指数也与pCR相关。经多重检验校正后,21 个 MH 指数中有 8 个与整体队列的帕博利珠单抗治疗响应相关,而与对照组无关,其中 6 个涉及 PD-1/PD-L1 相关细胞共定位,3 个与治疗存在显著交互作用。按受体亚型分析时,7 个 MH 指数与帕博利珠单抗组 pCR 正相关且与对照组无关,这些指数均与 PD-1/PD-L1 相关细胞共定位有关且相互间高度相关。其中,PD-1+ T 细胞与 PD-L1 + 细胞或 PD-L1 + 肿瘤细胞的共定位、PD-1+ CD8 + 细胞毒性 T 细胞与 PD-L1 + 细胞的共定位,在三阴性和 HR+HER2?两种肿瘤中均与 pCR 相关。
免疫细胞和肿瘤细胞的空间接近性与帕博利珠单抗应答的相关性
为进一步明确肿瘤微环境中细胞间的空间关系,研究采用最近邻分布函数 G (r) 分析 a 类细胞在距离 r 范围内存在至少一个 b 类细胞的概率,通过 G (r) 曲线在 0-20μm 区间的面积生成空间邻近评分(SPS),SPS 用于量化两类细胞的空间邻近程度:肿瘤细胞与 T 细胞的 SPS越高,说明多数肿瘤细胞周围有 T 细胞分布,该指标与帕博利珠单抗治疗响应显著相关。PD-1+ T 细胞与 PD-L1 + 细胞的 SPS越高,表明多数 PD-1+ T 细胞附近有 PD-L1 + 细胞,该指标也与pCR显著相关。
与帕博利珠单抗应答相关的免疫信号通路
研究评估了 16 种与免疫信号通路、激素受体、增殖相关的生物标志物与帕博利珠单抗治疗乳腺癌响应的关联性,发现其中 9 种标志物仅与帕博利珠单抗组的pCR显著相关,与对照组无关,且存在明确亚型特异性。其中 Chemokine12 和 STAT1 表达特征与响应正相关性最强,ER_PR_sig 负相关性最强。亚型层面,Chemokine12、TIS、STAT1 特征仅在三阴性肿瘤的帕博利珠单抗组与 pCR 相关。而 HR+HER2?队列中,这三种标志物与帕博利珠单抗治疗无关联,反而 Chemokine12 表达特征和磷酸化 STAT1 与对照组治疗响应相关。
结论
本文聚焦抗 PD-1 新辅助治疗乳腺癌疗效的生物标志物研究,采用多重免疫荧光技术结合基因表达阵列、RPPA 平台分析治疗前活检样本,凸显了 mIF 在疗效关联标志物挖掘中的核心作用。与以往单一平台、单一标志物的研究相比,本研究的核心优势在于首次通过多平台系统整合分析,明确了乳腺癌对PD-1抑制剂响应的多层次生物标志物网络,尤其是强调了空间分布特征的重要性,丰富了肿瘤免疫微环境的研究维度。 揭示了不同受体亚型乳腺癌的免疫响应差异机制,为亚型特异性生物标志物的开发提供了实验依据。验证了PD-1/PD-L1轴的交互作用是疗效预测的核心,为免疫检查点抑制剂的作用机制研究提供了新视角。
参考文献
Campbell MJ, Wolf DM, Yau C, Brown-Swigart L, Wulfkuhle J, Gallagher IR, Zhu Z, Bolen J, Vandenberg S, Hoyt C, Mori H, Borowsky A, Sit L, Perlmutter J, Asare SM; I-SPY2 Investigators; Nanda R, Liu MC, Yee D, DeMichele AM, Hylton NM, Pusztai L, Berry DA, Hirst GL, Petricoin EF, Veer LV, Esserman L. Multi-platform biomarkers of response to an immune checkpoint inhibitor in the neoadjuvant I-SPY 2 trial for early-stage breast cancer. Cell Rep Med. 2024 Nov 19;5(11):101799. doi: 10.1016/j.xcrm.2024.101799. Epub 2024 Nov 6. PMID: 39510069; PMCID: PMC11604542.
Enkilife mIF 技术服务
-
提供有偿代检和分析服务
-
承接多色配套服务
